胶原基材料因其优异的生物相容性、易于化学修饰等特点,在生物医学领域具有广泛的应用前景。工程实验室石碧院士、廖学品教授团队和郭俊凌教授团队合作,设计并合成了一种胶原基人工肝(ColAL),该人工肝表现出了优异的生物相容性和高性能的胆红素去除能力,在动物实验中展现出了明显的治疗效果。研究成果“Engineered liver-inspired collagen matrix as a
high-performance hemoperfusion adsorbent for bilirubin removal”发表在“Chemical
Engineering Journal”,该论文第一作者为轻工科学与工程学院2018级博士研究生李美风。

图1. 肝在体内清除胆红素机理和胶原基人工肝(ColAL)清除胆红素机理
肝作为哺乳动物体内最大的代谢器官之一,主要清除由胆道系统产生的有毒物质。对于肝功能异常的患者,血液中的有毒物质(如胆红素)不能被肝脏及时清除,而迅速在血液中积聚,导致黄疸、肝性脑病甚至死亡。目前,血液灌流已被证明是去除血液中胆红素最有效的治疗方法。作为血液灌流的核心吸附材料(如活性炭、Mxene、碳纳米管、介孔碳),只是利用肝细胞具有去除血液胆红素的功能,而忽略了肝脏中细胞外基质(ECM)对肝细胞的支撑作用。
在这项研究中,受到肝结构与胆红素清除性能的构效关系启发,即ECM支撑肝细胞的多尺度结构使肝细胞进行正常的生长分化,本研究首次引入从哺乳动物皮中提取的胶原纤维(I型)作为基本构建模块,设计了一种胶原基人工肝(ColAL),其具有良好的生物相容性且可高效去除血液中的胆红素。ColAL对胆红素有较大的吸附去除能力(去除率高达97%)(图2)。同时,利用牛血清模拟高胆红素血症患者血液进行灌流试验,相同质量下,ColAL(26.62%)比商业树脂(6.40%)具有更高的胆红素去除效率,且灌流后仍能较好地保留血清中的蛋白质。
图2. ColA L的表征和吸附性能研究。
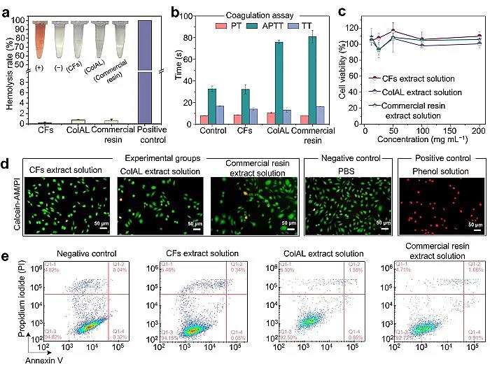
为了探究ColAL的生物相容性,该研究进行了溶血试验、凝血试验和细胞毒性试验(图3)。ColAL与商业树脂均具有较低的溶血率,且ColAL与血液接触后不易引起凝血。而且,CFs、ColAL与商业树脂均具有较低的细胞毒性。因此,良好的生物相容性使得ColAL有作为医用血液灌流材料的潜力。
图3. ColAL的生物相容性研究。
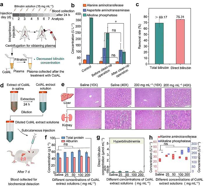
此外,小鼠体内试验证明了ColAL对血液胆红素具有较好的去除能力,对TBIL去除率高达69.17%,DBIL去除率为75.31%。组织病理学评价显示ColAL浸提液处理后未见组织损伤、炎症和形态学变化,说明ColAL与血液接触后渗入血液中的化学试剂可忽略不计,同时肝功能指标也验证了ColAL的生物稳定性。
图4.
ColAL体内胆红素去除效果研究及其生物稳定性评价。
上述研究结果表明,ColAL具有较好的生物相容性,并可高效去除血液中的胆红素。本研究结果为制备新型的人工肝去除血液中的胆红素提供了新的思路,为以胶原为基础材料制备人工肝提供了理论依据。胶原基人工肝有望成为新型医用血液灌流材料,实现对血液中胆红素的高效去除。
【原文链接】
https://doi.org/10.1016/j.cej.2021.130791
【作者简介】
廖学品,教授,博士生导师,国务院学位委员会学科评议组成员;全国百篇优秀博士论文获得者,四川省有突出贡献的优秀专家,四川省学术技术带头人;皮革领域国际权威刊物“J. American Leather Chemists Association”、“Leather
Science and Engineering”、“皮革科学与工程”编委;主持国家863、973重大基础(前期)、国家自然科学基金等项目;长期从事制革清洁技术和材料、基于皮胶原纤维的先进功能材料研究,取得了多项重要研究成果并获得工程应用。
郭俊凌,教授,博士生导师,墨尔本大学化学与分子生物学工程博士,哈佛大学客座研究员,曾任哈佛大学Wyss生物仿生材料研究中心研究员。郭俊凌教授参与建立了生物质基先进材料的研究方向,解决了智能药物释放、微生物绿色合成、重大疾病治疗等多个领域的关键问题。在《Science》、《Nature
Nanotechnology》、《Angewandte Chemie》等国际期刊上发表多篇文章,且多项研究被《Nature
Biotechnology》期刊选为亮点研究。郭俊凌教授依托四川大学国家“双一流”重点建设学科“先进轻工与环境保护”,建立了生物质先进材料研究中心(BMI)。